01
Reliability for complex process
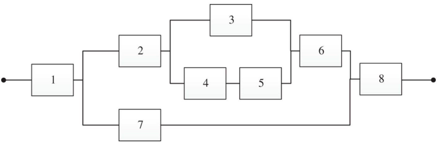
Consider a process with the following diagram of components in series and parallel:
Use to denote the event that component succeeds.
Suppose the success probabilities per component are given by this chart:
1 2 3 4 5 6 7 8 80% 60% 40% 90% 80% 50% 70% 90% What are the odds of success for the whole process?
02
Enough staff to open
A small restaurant needs a minimum number of staff to open: 1 manager, 1 cook, 3 servers, and 1 host. Suppose there are 2 managers, 3 cooks, 3 servers, and 1 host. Each staff member is available with probability 0.95, and their availability is independent of others. What is the probability that the restaurant will have enough staff to open?
03
Reliability of a system
Consider the following system with components that are independent of each other. The probability that each individual component works are as follows: , , , and .
What is the probability that the system works?
04
Reliability - Math competition cutoff score
At a high school math competition, students take a test with 10 questions. Each question is worth one point and the probability of a student getting any one question correct is 0.55, independent of the other questions.
(a) Find the probability of a student getting a score of 8 or higher.
(b) Students take the test individually but compete in teams of 2. To proceed to the second round of competition, each student on the team must score at least 8. Each high school can enter 2 teams. If a high school enters two teams, find the probability at least one of their teams will make it to the second round. Assume students’ scores are independent.
05
Components of a car
A certain car includes components, and it needs at least half of its components to function in order to drive. Each component functions with probability , independently of the others.
For what values of is a car with more likely to drive than a car with ?
Start by defining a random variable that measures the number of functioning components.

