Probability models
01
Link to originalVenn diagrams - set rules and Kolmogorov additivity
Suppose we know three probabilities of events: , , and .
Calculate: , , , , and .
Solution
Solutions - 5020-01
(1) Apply inclusion-exclusion:
(2) Compute complements:
(3) Use to find :
(4) Compute the complement of :
Link to original
02
Link to originalInclusion-exclusion reasoning
Your friend says: “according to my calculations, the probability of is and the probability of is , but the probability of and both happening is only .”
You tell your friend they don’t understand probability. Why?
Solution
Solutions - 5020-02
(1) State the inclusion-exclusion principle:
(2) Derive a contradiction:
Given and , we have .
Since , it follows that .
Therefore is impossible.
Link to original
04
Link to originalAt least two heads from three flips
A coin is flipped three times.
What is the probability that at least two heads appear?
Solution
Solutions - 5020-04
(1) Describe the sample space:
(2) Count favorable outcomes and compute probability:
The sequences with at least two heads are , giving favorable outcomes.
Link to original
Conditional probability
02
Link to originalConditioning - two dice, at least one is 5
Two dice are rolled, and at least one is a 5.
What is the probability that their sum is 10?
Solution
Solutions - 5030-02
(1) Set up the conditional probability formula:
(2) Count favorable and total outcomes:
There is combination where at least one die is a and the sum is : .
There are combinations where at least one die is a .
(3) Evaluate:
Link to original
04
Link to originalMultiplication - drawing two hearts
Two cards are drawn from a standard deck (without replacement).
(a) What is the probability that both are hearts?
(b) What is the probability that both are 4?
Solution
Solutions - 5030-04
Let be the outcome of the first card, be the outcome of the second card, and denote “hearts.”
(a)
Apply the multiplication rule for sequential draws without replacement:
(b)
Apply the multiplication rule:
Link to original
06
Link to originalConditioning relation
Suppose you know and and .
Calculate and and .
Solution
Solutions - 5030-06
(1) Solve for using :
(2) Solve for using :
(3) Apply inclusion-exclusion to find :
Link to original
Bayes’ Theorem
02
Link to originalBayes’ Theorem - Inferring die from roll
A bag contains one 4-sided die, one 6-sided die, and one 12-sided die. You draw a random die from the bag, roll it, and get a 4.
What is the probability that you drew the 6-sided die?
Solution
Solutions - 5040-02
(1) Define events:
Let , , = event of drawing each die.
, , , and .
(2) Apply Bayes’ Theorem:
Link to original
03
Link to originalBayes’ Theorem - DNA evidence
A crime is committed in a town of 100,000 citizens. After all 100,000 citizens’ DNA is analyzed, your friend Jim is found to have a DNA match to evidence at the scene. A forensics expert says that the probability of an innocent person matching this evidence is 0.01% (i.e. the false positive rate). How likely is it that Jim is guilty?
Solution
Solutions - 5040-03
(1) Define events:
Let be the event that Jim is guilty.
Let be the event that the DNA matches.
We are given that .
We assume that .
Since there are 100,000 citizens, , .
We are asked to compute .
(2) Set up Bayes’ Theorem:
(3) Plug in values:
Link to original
Independence
03
Link to originalApplicant qualifications B
A hiring manager will randomly select two people from a group of 5 applicants. Of the 5 applicants, 2 are more qualified and 3 are less qualified (but the manager does not know this).
Let Event A be selecting 2 more qualified applicants and Event B be selecting 2 less qualified applicants. Determine whether A and B are independent events and justify your answer.
Solution
Solutions - 5050-03
(1) Compute and :
Total ways to choose 2 from 5:
(2) Check independence:
since selecting 2 people cannot yield both “2 more qualified” and “2 less qualified” simultaneously.
So and are not independent.
Link to original
Tree diagrams
01
Link to originalBin of marbles
A bin contains 5 red marbles, 7 blue marbles, and 3 white marbles.
We draw a random marble. If it’s red, we put it back, if it’s not red, we keep it. We do this three times.
(a) What is the probability of getting red then white then blue?
(b) Suppose the last draw was blue. What is the probability that the first was red?
Solution
Solutions - 5060-01
(a)
Red balls are replaced; non-red balls are kept. Apply the multiplication rule:
(b)
(1) Set up the conditional probability formula:
- is the first ball drawn
- the second
- the third
(2) Enumerate all sequences ending in :
(3) Evaluate:
Link to original
Counting
01
Link to originalCounting outcomes - permutations and combinations
In a lottery, five distinct numbers are picked at random from . How many possible outcomes are there:
(a) If we care about the order of numbers.
(b) If the order does not matter.
Solution
Solutions - 5070-01
(a)
Apply the permutation formula for ordered selection:
(b)
Apply the combination formula for unordered selection:
Link to original
03
Link to originalDrawing balls of distinct color
A bin contains 3 green and 4 yellow balls. Two balls are drawn out.
What is the probability that they are different colors?
Solution
Solutions - 5070-03
(1) Set up the counting argument:
Since order does not matter, the sample space has outcomes. For different colors, choose one of each.
(2) Evaluate:
Link to original
05
Link to originalBinomial - Repeated coin flips
A coin is flipped 7 times and the sequence of results recorded as an outcome.
(a) How many possible outcomes have exactly 3 heads?
(b) How many possible outcomes have at least 3 heads?
Solution
Solutions - 5070-05
(a)
Out of trials, we choose of them to be heads.
(b)
Out of 7 trials, we choose at least 3 of them to be heads.
Link to original
08
Link to originalCounting license plates
A license plate must consist of 3 letters followed by 4 digits. Assuming we choose from 26 letters, A-Z, and 10 digits, 0-9, how many different license plates could be created if:
(a) Letters and numbers cannot be repeated.
(b) Letters and numbers can be repeated except that there must be exactly two 9’s.
Solution
Solutions - 5070-08
(a)
Apply the permutation formula (no repeats allowed):
(b)
(1) Count letter arrangements (repeats allowed):
(2) Count digit arrangements with exactly two 9s:
Choose positions for the two 9s: . Remaining 2 digits from : .
(3) Combine by multiplication principle:
Link to original
Repeated trials
01
Link to originalIndependent trials - At least 45 good paper clips
For a paper clip production line, 90% of the paper clips come off good, and 10% come off broken.
You buy a box of 50 paper clips from this line. What is the probability that at least 45 of them are good?
Solution
Solutions - 5080-01
(1) Identify the binomial distribution:
where = number of good paper clips.
(2) Express and evaluate :
Link to original
04
Link to originalGuessing on a test
Your odds of getting any given exam question right are . The exam has 4 questions, and you need to answer 3 correctly to pass.
(a) What is the probability that you pass?
(b) After finishing the exam, you are 100% sure that you got the second question right. Now what are the odds that you pass?
Solution
Solutions - 5080-04
(a)
(b)
Out of the remaining three questions, you need to answer at least two correctly.
Link to original
06
Link to originalWatching the Superbowl
A representative from Nielsen ratings randomly selects people in Charlottesville, VA and asks them whether they watched the Superbowl. The probability that any individual in Charlottesville watched the Superbowl is 0.3.
(a) What is the probability that if the representative asks 10 people, that less than 2 of them will have watched the Superbowl?
(b) What is the probability that the representative will have to ask at least 3 people to find someone who watched the Superbowl?
Solution
Solutions - 5080-06
(a)
(b)
Link to original
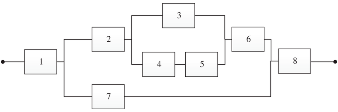
Reliability
01
Link to originalReliability for complex process
Consider a process with the following diagram of components in series and parallel:
Use to denote the event that component succeeds.
Suppose the success probabilities per component are given by this chart:
1 2 3 4 5 6 7 8 80% 60% 40% 90% 80% 50% 70% 90% What are the odds of success for the whole process?
Solution
Solutions - 5090-01
(1) Find the probability components 4 and 5 both succeed (denote ):
(2) Find the probability the parallel block of 3 and succeeds (denote ):
(3) Find the probability the series 2, , 6 succeeds (denote ):
(4) Find the probability the parallel block of and 7 succeeds (denote ):
(5) Find the probability the full system 1, , 8 succeeds (denote ):
Link to original
04
Link to originalReliability - Math competition cutoff score
At a high school math competition, students take a test with 10 questions. Each question is worth one point and the probability of a student getting any one question correct is 0.55, independent of the other questions.
(a) Find the probability of a student getting a score of 8 or higher.
(b) Students take the test individually but compete in teams of 2. To proceed to the second round of competition, each student on the team must score at least 8. Each high school can enter 2 teams. If a high school enters two teams, find the probability at least one of their teams will make it to the second round. Assume students’ scores are independent.
Solution
Solutions - 5090-04
(a)
(b)
(1) Odds that a given team advances:
Let be the event that a given team (both members score ) advances. By independence:
(2) Compute probability “at least one team advances”:
The high school enters 2 independent teams.
Link to original
Discrete random variables
06
Link to originalVariance from CDF: Drill bit changes
The bits for a particular kind of drill must be changed fairly often. Let denote the number of holes that can be drilled with one bit. The CDF of is given below:
(a) Find the probability that a bit will be able to drill more than 2 holes.
(b) Find by constructing the PMF.
Solution
Solutions - 5100-06
(a)
(b)
(1) Construct PMF from CDF:
(2) Compute , , and :
Link to original
Bernoulli process
03
Link to originalRolling until a six
A fair die is rolled until a six comes up.
What are the odds that it takes at least 10 rolls? (Use a geometric random variable.)
Solution
Solutions - 5110-03
(1) Define random variable:
Let .
We wish to find .
For all , , the first trials result in failure, and the trial is a success.
(2) Compute probability:
Note that the summation is simplified using the formula for a geometric series.
Link to original
04
Link to originalIntersection accidents
Suppose that the odds of an accident occurring on any given day at the intersection of Ivy and Emmet is 0.05.
What are the odds of the first accident occurring between day 5 and day 10, inclusive? (Use an RV with an appropriate discrete distribution type.)
Solution
Solutions - 5110-04
(1) Define random variable:
Let .
We wish to find .
(2) Compute :
Link to original
08
Link to originalPrize on the Mall
A booth on the Mall is running a secret prize game, in which the passerby wearing a hat wins $1,000.
Passersby wear hats independently of each other and with probability 20%.
Let be a random variable counting how many passersby pass by before a winner is found.
(a) What is the name of the distribution for ? What are the parameters?
(b) What is the probability that the passerby wins the prize?
(c) What is the probability that at least passersby are needed before a winner is found?
Solution
Solutions - 5110-08
(a)
follows a Pascal distribution with parameters and .
(b)
Compute :
(c)
Compute :
The minimum number of passersby before a winner is declared is , so .
Link to original
Expectation and variance
02
Link to originalInsurance expected payout
A car insurance analytics team estimates that the cost of repairs per accident is uniformly distributed between $100 and $1500. The manager wants to offer customers a policy that has a $500 deductible and covers all costs above the deductible.
How much is the expected payout per accident?
(Hint: Graph the PDF for the cost of repairs ; write a formula for the payout in terms of using cases; then integrate.)
Solution
Solutions - 5120-02
(1) State the PDF of and the payout function :
Since repair cost is uniformly distributed, for .
The payout with a $500 deductible is:
(2) Compute :
Link to original
04
Link to originalTutoring needs
A course with 6 students offers free one-on-one tutoring to each student for 1 hour the week before the final exam. One tutor, Jim, has been hired to provide this tutoring, but he is available for only 4 hours that week. The instructor of the course will tutor any students that Jim is not able to help. Jim will be paid $20 per hour by the department. The instructor will provide tutoring for free. Let be the number of students that will need tutoring. The PMF of is given below.
(a) Find the probability the instructor will need to provide tutoring.
(b) Find the expected value of the number of students that will need tutoring.
Solution
Solutions - 5120-04
(a)
(b)
Link to original
05
Link to originalExpectation from CDF
The CDF of random variable X is given by:
Compute and (use the shorter formula).
Solution
Solutions - 5120-05
(a)
(b)
First find expectation of :
To use the variance formula , we also need to find . For this we use and the formula for :
Therefore:
Link to original
Poisson process
03
Link to originalApplication of Poisson: meteor shower
The UVA astronomy club is watching a meteor shower. Meteors appear at an average rate of per hour.
(a) Write a short explanation to justify the use of a Poisson distribution to model the appearance of meteors. Why should appearances be Poisson distributed?
(b) What is the probability that the club sees more than 2 meteors in a single hour?
(c) Suppose we find out that over a four hour evening, 13 meteors were spotted. What is the probability that none of them happened in the first hour, conditioned on that information?
Solution
Solutions - 5130-03
(a)
Poisson processes model events that occur randomly when you know the mean number of events within any given interval and all disjoint intervals (of any size) are independent.
Since meteors arrive independently of each other, a Poisson process is reasonable.
(b)
Compute probability:
We have .
(c)
Let Window A be the first hour, Window B be the second through fourth hours, and Window C be the complete four hours.
The background rate is , so we have , , and . Define three Poisson variables accordingly: , , .
Now the desired probability is:
The last line follows because . By independence of Poisson process windows:
Link to original
Function on a random variable
01
Link to originalConstants in PDF from expectation
Suppose has PDF given by:
Suppose . Find the only possible values for and . Then find .
Solution
Solutions - 5150-01
(1) Recall formula for expectation of a continuous random variable:
(2) Use formula to find an equation relating and :
(3) Integrate the PDF to get a second equation:
Since integrating a PDF should yield :
(4) Solve system of equations for and :
Isolating in the second equation yields .
Plugging this into the first equation yields .
Solving for yields , and thus .
(5) Compute variance:
Using , first compute :
So:
Link to original
03
Link to originalPDF of derived variable for and
Suppose the PDF of an RV is given by:
(a) Find using the integral formula.
(b) Find , the PDF of (by calculating the CDF first).
(c) Find using .
(d) Find using results of (a) and (c).
Solution
Solutions - 5150-03
(a)
Compute :
(b)
(1) Find the CDF of :
(2) Find the CDF of :
Since is monotone increasing, .
(3) Find the PDF of by differentiating:
(c)
Find :
(d)
Compute :
Link to original
05
Link to originalCDF of derived variable
Suppose is a continuous random variable. Let . Find the CDF of .
Solution
Solutions - 5150-05
(1) Express the CDF of in terms of :
(2) Evaluate Case 1, :
(3) Evaluate Case 2, :
(4) State the complete CDF:
Link to original
Continuous wait times
04
Link to originalSelling Christmas trees
An online company sells artificial Christmas trees. During the holiday season, the amount of time between sales, , is an exponential random variable with an expected value of 2.5 hours.
(a) Find the probability that the store will sell more than 2 trees in a 1-hour period of time.
(b) Find the probability the time between the sales of two trees will be between 4-5 hours.
Solution
Solutions - 5160-04
(a)
(b)
Link to original
05
Link to originalPotholes on the highway
On a certain terrible stretch of highway, the appearance of potholes can be modeled by a Poisson process. Let the RV denote the distance between successive potholes (measured in miles). The CDF of X is:
(a) What is the mean number of potholes in a 2-mile stretch of the highway?
(b) What is the probability that there will be at least 2 potholes in a 2-mile stretch of the highway?
Solution
Solutions - 5160-05
(a)
, so the Poisson rate for a 2-mile stretch is , giving .
The mean number of potholes in a 2-mile stretch is .
(b)
Link to original
Normal distribution
03
Link to originalGeneralized normal
Let be generalized normal variable with and . Using a chart of values, find:
(a)
(b) such that
(c) (Hint: Use and to avoid integration.)
Solution
Solutions - 5180-03
(a)
(1) Write and substitute into the probability:
(2) Express in terms of values:
(3) Evaluate using a table:
(b)
(1) Use the table to find given :
(2) Solve for using :
(c)
(1) Recall formula for and solve for :
(2) Plug in and :
Link to original
04
Link to originalNormal distribution - test scores
In a large probability theory exam, the scores are normally distributed with a mean of 75 and a standard deviation of 10.
(a) What is the probability that a student scored between 70 and 80
(b) What is the lowest score a student can achieve to be in the top 5%?
(c) What score corresponds to the 25th percentile?
Solution
Solutions - 5180-04
(a)
(1) Write and substitute into the probability:
(2) Express in terms of and evaluate:
(b)
(1) Interpret problem:
Since we wish to find the top , we wish to find such that .
(2) Use lookup table to find :
(3) Solve for using :
(c)
(1) Interpret problem:
Since we wish to find the 25th percentile, we wish to find such that .
(2) Use lookup table to find :
(3) Solve for using :
Link to original
05
Link to originalNormal distribution - cars passing toll booth
The number of cars passing a toll booth on Wednesdays has a normal distribution .
(a) What is the probability that on a randomly chosen Wednesday, more than 1,400 cars pass the toll booth?
(b) What is the probability that between 1,000 and 1,400 cars pass the toll booth on a random Wednesday?
(c) Suppose it is learned that at least 1200 cars passed the toll booth last Wednesday. What is the probability that at least 1300 cars passed the toll booth that day?
Solution
Solutions - 5180-05
(a)
(1) Write and substitute into the probability:
(2) Evaluate using the table:
(b)
(1) Substitute into the probability:
(2) Express in terms of and evaluate:
(c)
(1) Set up conditional probability expression:
(2) Substitute in numerator and denominator:
(3) Evaluate using the table:
Link to original
